产品中心
PRODUCT CENTER
|
企业生态门禁系统1、系统介绍: 业务接口代码:用于识别客户端上报数据类别的唯一标记,由服务端系统提供。不同的代码用来区分不同的业务功能。 平台客户端软件:出入管理控制系统软件,能实时控制门禁系统播报告警,按要求协调各部件自动完成数据、影像资料采集、设备控制、数据存储和上报等任务的系统软件。 门禁:这里主要是指车辆门禁,是指安装在企业门岗系统中对车辆管理的一种重要手段,帮助管理记录车辆有秩序地进出企业。 车牌识别:又称车牌识别系统,是计算机视频图像识别技术在车辆牌照识别中的一种应用,通过车牌识别摄像机自动识别车辆的车牌号码和车牌颜色。 黑烟抓拍:又称黑烟抓拍系统,是计算机视频图像识别分析技术在尾气检测中的一种应用,通过高清摄像机实现车辆跟踪、视频识别、图像抓拍等功能,全天候实时在线监控,自动抓拍识别黑烟车,自动豁免清洁车辆。 点阵屏:门禁系统用来提示车辆进出指令的显示单元。 门禁设备数据交换软件:门禁设备数据交换软件为门禁设备所涉及的车牌识别、工控机、点阵屏、语音提示设备的指令数据传输交换的软件,并实现与平台客户端软件进行指令及数据、照片交换功能。 预警级别:预警信号的级别依据气象灾害可能造成的危害程度、紧急程度和发展态势一般划分为四级:Ⅳ级(一般)、Ⅲ级(较重)、Ⅱ级(严重)、Ⅰ级(特别严重),依次用蓝色、黄色、橙色和红色表示。 2、功能描述 2.1 车牌抓拍相机
可接入本要求配备的工控机;支持车牌识别功能(含新能源)。相机像素:≥300W;分辨率:≥1920×1080;帧率:25fps;车牌识别准确率≥98%。 2.2 黑烟抓拍相机(选配)
可接入本要求配备的工控机;机相机像素:≥300W;分辨率:≥1920×1080;帧率:25fps;过车识别准确率≥98%,黑烟识别准确率:≥80%。 2.3 车辆信息显示屏(选配)
双色高清LED低功耗显示屏;多行显示;可播放与显示内容一致的语音播报、可自定义显示内容。
2.4 工控机
按需配置: 1)具备黑烟车前后车牌抓拍图片匹配功能(选配); 2)具备门禁系统交互软件平台安装条件; 3)具备黑烟识别功能,自动判别林格曼0-5级,检测距离不低于20米(选配)。
2.5 数据交换软件
由门禁硬件设备生产商按本要求提供,应满足以下要求: 除必要的设备参数设置、调试需要外,不应有其他多余人机界面,企业个性化需求(如收费)应满足管理要求为前提,不应与管理平台要求有冲突; 1)支持企业端平台相关数据与市级平台数据对接传输功能; 2)支持管理信息下发,根据信息进行出入告警功能; 3)支持车牌黑/白名单设置,最大可设置5万条黑/白名单; 4)能随操作系统自动启动,无需人工干预; 5)白天夜间车辆号牌号码识别准确率应不小于98%; 6)白天夜间车辆号牌颜色识别准确率应不小于96%; 7)实时车牌识别:采用机动车牌识别算法对机动车的车牌号、车牌颜色进行识别; 8)将报警记录和报警视频自动传输到数据服务系统,系统具备断线远程恢复和自动重传功能; 9)能主动连接上位机(即平台客户端软件),断网时能自动重连; 10)按本要求中的相关规定上传数据、执行上位机(即平台软件)指令。
2.6 黑烟识别软件(选配)
由门禁硬件设备生产商按本要求提供,应满足以下要求: 除必要的设备参数设置、调试需要外,不应有其他多余人机界面,企业个性化需求(如收费)应满足管控要求为前提,不应与管控平台要求有冲突; 1)支持进出车辆林格曼黑度等级识别功能; 2)实时视频分析:采用计算机图像处理算法实现对黑烟车的自动跟踪、自动分析处理、自动识别黑烟车; 3)日间通过监测点的车辆图像捕获率应不小于98%; 4)日间通过监测点的黑烟车图像捕获率≥95%; 5)夜间通过监测点的黑烟车图像捕获率≥80%; 6)算法参数配置:实现对视频分析的参数进行人工配置; 7)系统应支持黑烟车基本信息查看,包含黑烟车的车牌号码、车牌颜色、抓拍点位、抓拍时间、林格曼等级、抓拍照片和视频; 8)具有黑烟车复核确认、黑度匹配、数据传输等功能;
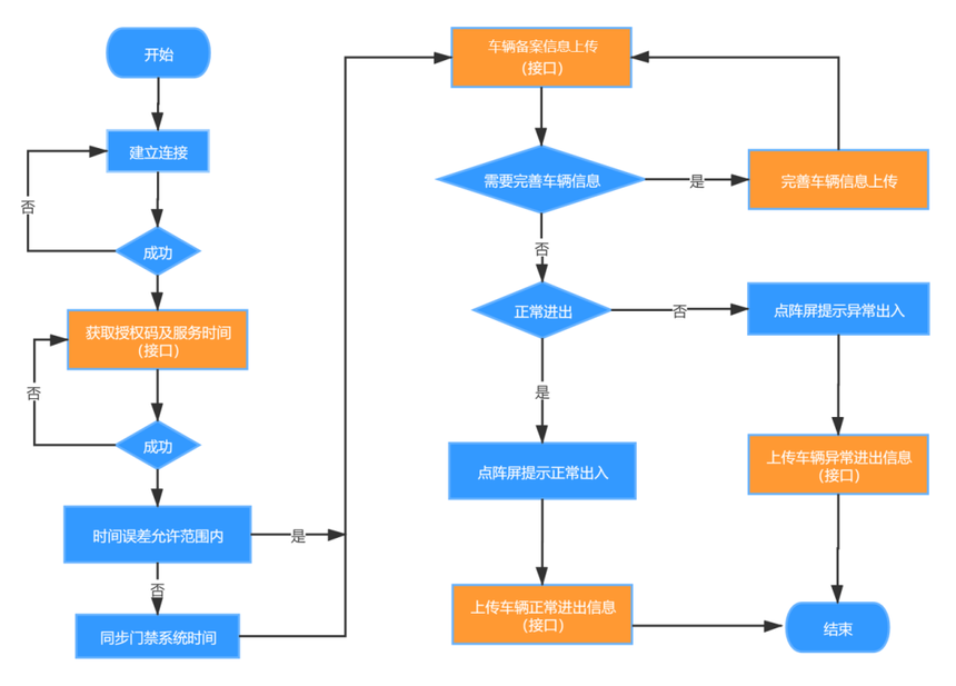
4、界面展示:
5、客户案例:
6、服务承诺: 1)服务热线:客户可通过页面电话联系我们,专业人员向客户解答相关技术问题; 2)售后服务:在接到客户电话、电子邮件等服务请求后,保证在4h内响应并按照合同规定的内容及时的提供服务; 3)定期维护:平台软件功能巡检为1周1次,工程师登录安全生产信息化管理平台进行系统巡检测试; 4)售后维护:如客户有需求,我们可派专业的技术人员到客户现场解决问题。紧急故障,在接到客户的报修通知后2h到场进行维修处理; 上一篇重大危险源监测预警系统下一篇罐区沉降监测预警系统 |




